Notícias
Pesquisadores do INPE avançam na avaliação por satélite da estrutura de tamanho do fitoplâncton em região subtropical.
publicado:
11/11/2025 11h07
última modificação:
11/11/2025 11h09
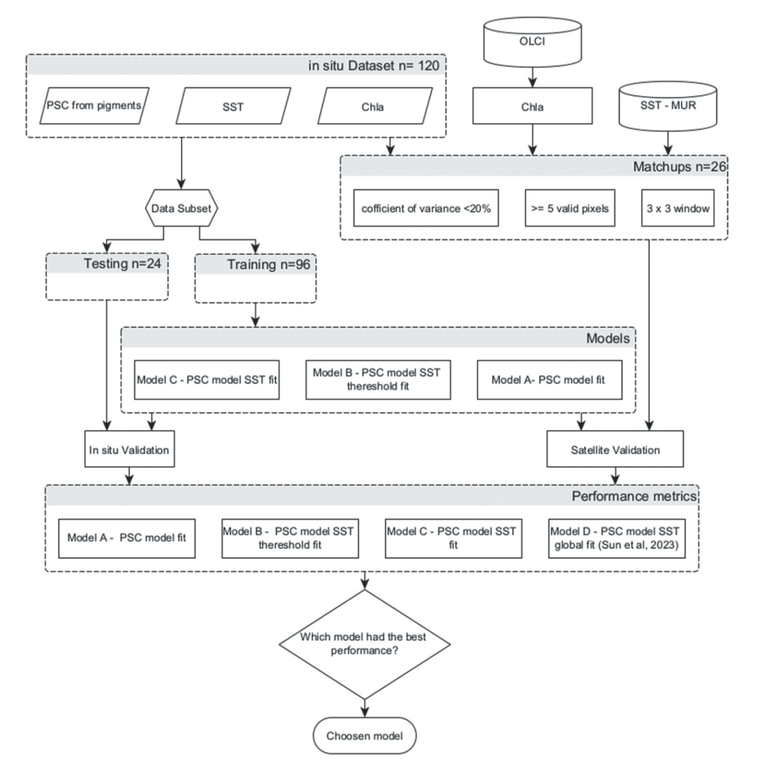
Um estudo recém-publicado na revista científica International Journal of Remote Sensing apresenta avanços significativos na estimativa, a partir de satélites, da estrutura de tamanho do fitoplâncton, organismos microscópicos que formam a base da cadeia alimentar marinha e desempenham papel essencial no ciclo global do carbono.
