Notícias
Pesquisadores do INPE avançam na avaliação por satélite da estrutura de tamanho do fitoplâncton em região subtropical.
Um estudo recém-publicado na revista científica International Journal of Remote Sensing apresenta avanços significativos na estimativa, a partir de satélites, da estrutura de tamanho do fitoplâncton, organismos microscópicos que formam a base da cadeia alimentar marinha e desempenham papel essencial no ciclo global do carbono.
O artigo, intitulado “Advancing regional satellite-based assessment of phytoplankton size structure in a subtropical bight” (Avançando na avaliação regional, baseada em satélites, da estrutura de tamanho do fitoplâncton em uma bacia subtropical), é resultado da colaboração entre pesquisadores do Laboratório Multiusuário de Monitoramento Oceânico por Satélite (MOceanS) da Divisão de Observação da Terra e Geoinformática (DIOTG) da Coordenação-Geral de Ciências da Terra (CGCT) do INPE, em parceria com o Plymouth Marine Laboratory (Reino Unido), o Laboratório de Química Analítica da Universidade Federal Fluminense (UFF), o Departamento de Botânica da Universidade Federal do Paraná (UFPR) e o Instituto Oceanográfico da Universidade de São Paulo (IOUSP).
A pesquisa utilizou dados obtidos por sensores de cor do oceano a bordo dos satélites Sentinel-3A e 3B (instrumento OLCI – Ocean and Land Colour Instrument) e informações de temperatura da superfície do mar do produto Multi-scale Ultra-high Resolution Sea Surface Temperature (MUR SST), combinadas a medições in situ realizadas durante cruzeiros oceanográficos entre 2019 e 2022 na região da Bacia de Santos (South Brazil Bight), no Atlântico Sudoeste.
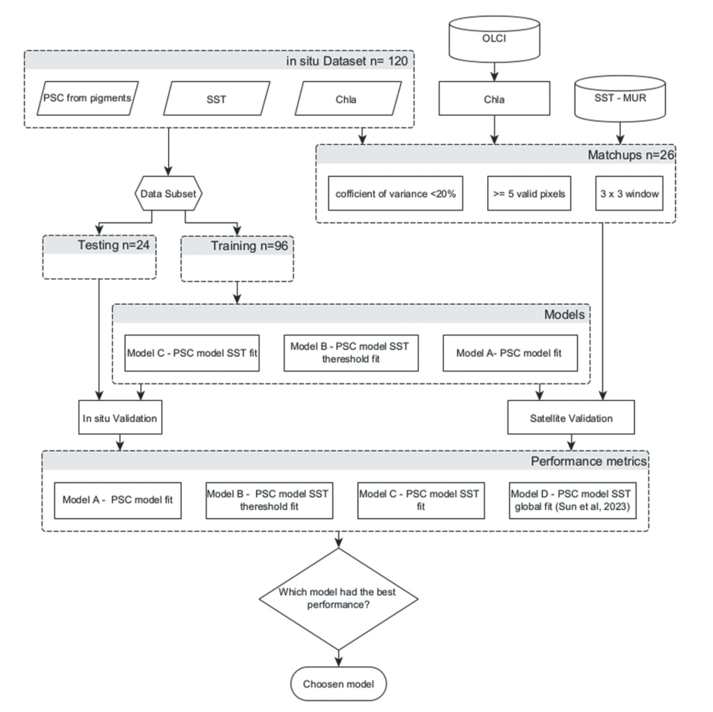
Os resultados mostraram que modelos regionais dependentes da temperatura da superfície do mar (SST) são mais eficazes para estimar classes de tamanho do fitoplâncton (PSC – Phytoplankton Size Classes) em comparação com modelos globais ou que não consideram a variação termal. O modelo desenvolvido apresentou altos coeficientes de correlação (ρ > 0,7) e erros médios reduzidos, indicando desempenho superior na representação da estrutura do fitoplâncton na região.
De acordo com os autores, o estudo reforça a importância de abordagens regionais e integradas entre sensoriamento remoto e observações oceanográficas para aprimorar o monitoramento biogeoquímico costeiro e compreender como a variabilidade ambiental afeta a biomassa e a composição do fitoplâncton.
O Artigo está disponível em: https://www.tandfonline.com/doi/full/10.1080/01431161.2025.2572730#d1e4064
O trabalho contribui para o desenvolvimento de ferramentas mais precisas de observação oceânica por satélite, fundamentais para estudos sobre mudanças climáticas, produtividade marinha e gestão ambiental de zonas costeiras
Figura 1: Fluxograma metodológico para seleção do modelo de classes de tamanho do fitoplâncton (PSC), indicando os subconjuntos de dados in situ para validação/teste e treinamento do modelo; aquisição de dados de satélite e correspondências para a aplicação e avaliação dos modelos PSC e a seleção do modelo com melhor desempenho.
Figura 2: Resultados do modelo PSC com melhor desempenho para as proporções de cada classe de tamanho considerada. SS representa a Ilha de São Sebastião e CF representa Cabo Frio. A linha branca tracejada representa a isóbata de 200 m, indicando a quebra da plataforma continental. As imagens foram obtidas a partir do sensor OLCI dos satélites Sentinel 3A e 3B e do produto MUR SST para os respectivos períodos. (a), (c) e (e) representam os resultados de 26 de agosto de 2019 a 1º de setembro de 2019. (b), (d) e (f) representam os resultados de 16 de março de 2022 a 22 de março de 2022. (a) e (d) correspondem à fração de picoplâncton; (c) e (d) correspondem à fração de nanoplâncton. (e) e (f) correspondem às frações de microplâncton.
